
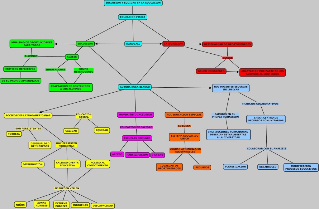
A continuación exponemos todos los temas relacionados con el Bloque 3 de contenidos para la asignatura de Educación Física, del curso 2019/2020 en 2º de ESO. En la imagen tenéis un pequeño mapa conceptual donde se esquematiza toda la teoría aglutinada en cada uno de los 9 temas que se extienden en los siguientes.
También podréis descargaros del siguiente enlace un video que se ha creado a modo de introducción, para que podáis tener un primer contacto de familiarización con esta asignatura: Pincha aquí para ver el vídeo…